نبذة عن الجامعة

مقدمة
نظام التعليم الأكثر تقدماً
تُعد جامعة الأمير مقرن (UPM) مؤسسةً تعليميةً غيرَ ربحيةٍ، تمثّل ركيزةً أساسيةً للتعليم الأهلي في المدينة المنوّرة منذ تأسيسها. كما تلتزم الجامعةُ بمسؤولية رعاية المواهب وتأهيل الكفاءات الوطنية بما يلبّي احتياجات سوق العمل السعودي ويسهم في دعم التنمية المستدامة للمجتمع.
وتُدير الجامعةُ حرَمَيْن جامعيَّيْن، وتضم ثلاثَ كلياتٍ تقدّم اثنَيْ عشرَ برنامجًا أكاديميًّا متنوّعًا تشمل مجالات الأعمال والسياحة مثل: المحاسبة، والتمويل، وإدارة الأعمال، إلى جانب تميّزها في التعليم التقني والأمني من خلال تخصّصات الذكاء الاصطناعي، وهندسة البرمجيات، والأمن السيبراني. كما تُقدِّم الجامعة برامج هندسية متقدمة تغطّي تخصّصات الهندسة المعمارية، والهندسة الكهربائية، والهندسة المدنية، والتصميم الداخلي.
وانطلاقًا من دورها كداعمٍ رئيسٍ لتحقيق رؤية المملكة العربية السعودية 2030، تلتزم جامعةُ الأمير مقرن بن عبدالعزيز بتأهيل قادةٍ يمتلكون الفكر والمعرفة والقدرة على إحداث أثرٍ إيجابيٍّ محليًا وعالميًا. وبفضل توجهها الدولي المتميّز، أصبحت الجامعةُ وجهةً مفضّلةً للطلاب من مختلف الدول، وتواصل مسيرتَها بثبات نحو النموّ والتميّز تحت القيادة الحكيمة لمعالي الدكتور بندر بن محمد حجار.
الرؤية
جامعة متميزة وطنياً مؤثرة اجتماعياً ومتوجهة عالمياً ومتجذرة قيميّاً.
الرسالة
تمكين الفرد والمجتمع من خلال برامج تعليمية متميزة، وأبحاث وابتكارات تتسق مع أولويات التنمية، وخدمات مجتمعية ترتكز على شراكات فاعلة.
القيم الأساسية
المهنية
الأمانة
الشفافية
الولاء
العدل
الإحترام

حقائق وأرقام UPM
جامعة الأمير مقرن (UPM) هي واحدة من أفضل الجامعات في المدينة المنورة. كما حققت الجامعة إنجازات متميزة ساهمت في تعزيز تميزها الأكاديمي.
اقرأ المزيد
الاعتمادات
الاعتماد المؤسسي
تحظى جامعة الأمير مقرن بالاعتماد الأكاديمي من هيئة تقويم التعليم والتدريب (ETEC) ممثلةً بالمركز الوطني للتقويم والاعتماد الأكاديمي (NCAAA).


ركن الرئيس
معالي الدكتور بندر بن محمد حجار
رئيس جامعة الأمير مقرن بن عبدالعزيز
صدرت موافقة معالي وزير التعليم بتاريخ: 18/1/1444هـ بتعيين معالي الدكتور بندر بن محمد حجار رئيسًا لجامعة الأمير مقرن.
عُيّن الدكتور بندر حجار رئيسًا لجامعة الأمير مقرن بالمدينة المنورة، وهي جامعة أهلية غير ربحية تضم ثلاث كليات رئيسية هي: كلية علوم الحاسب الآلي والأمن السيبراني، وكلية الهندسة، وكلية الأعمال والسياحة.
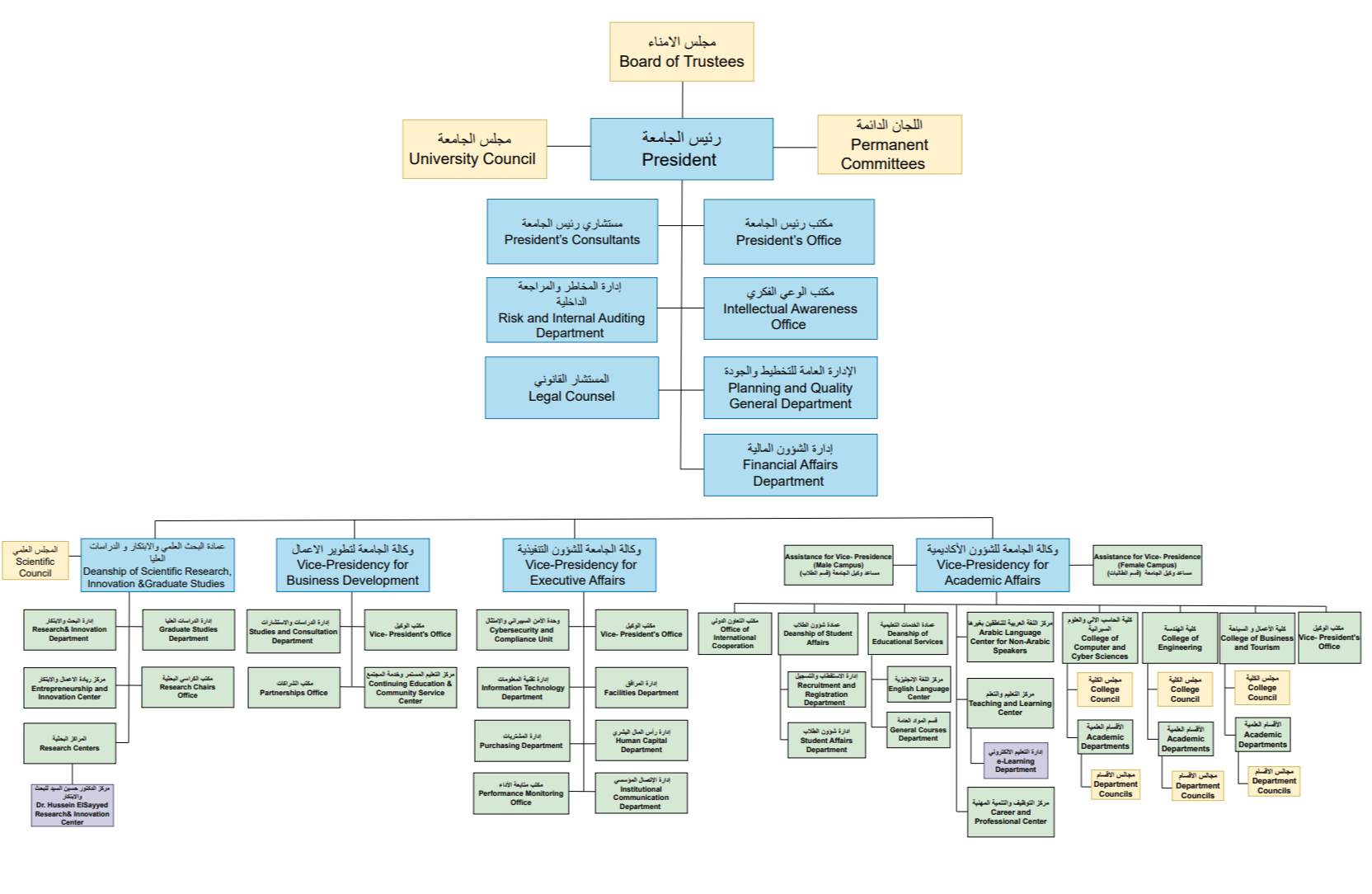
الهيكل التنظيمي

الجوائز
رؤية 2030

مواءمة الخطة الاستراتيجية لجامعة الأمير مقرن بن عبدالعزيز مع رؤية المملكة العربية السعودية 2030
1. تعزيز المخرجات التعليمية والجودة
2. تعزيز الابتكار والبحث العلمي
3. تدويل التعليم
4. توظيف الطلاب
5. تعزيز التعلم مدى الحياة
6. تطوير منصات التعليم الرقمي والإلكتروني
7. تشجيع الابتكار وريادة الأعمال
الدراسة في المدينة المنورة
اكتشف جامعة الأمير مقرن في قلب المدينة المنورة
تُعدّ جامعة الأمير مقرن من الجامعات الطموحة في المملكة العربية السعودية، وتسعى إلى تقديم تعليمٍ عالٍ ذي جودةٍ عالية يواكب متطلبات العصر. وتتميّز الجامعة بموقعها في المدينة المنوّرة، التي تُعرف بـ"مدينة السلام"، بما تحمله من إرثٍ تاريخيٍ عريقٍ ورمزٍ للأمن والسكينة، مما يمنح التجربة الأكاديمية فيها بُعدًا مميّزًا يجمع بين العلم والأصالة.
وتجسد المدينة المنورة الاستقرار والثقة وجوهر الثقافة الإسلامية. المدينة المنورة أكثر من مجرد مدينة، فالمدينة المنورة هي رحلة عبر الزمن، تعكس جمالها الفريد وتعاليم القرآن والسنة النبوية
توفر الجامعات في المملكة العربية السعودية للطلاب الدوليين مشهداً تعليمياً متنوعاً وغنياً. تفخر جامعة الأمير مقرن بكونها واحدة من أفضل الجامعات في المملكة العربية السعودية، حيث تقدم برامج استثنائية تلبي احتياجات الطلاب الدوليين الراغبين في الدراسة في المدينة المنورة.
وتتميز المدينة المنورة بمزيجها المميز بين التقاليد والحداثة بأجوائها المرحبة، ومناظرها الطبيعية الخلابة، وتراثها التاريخي الغني. فهي ليست مجرد موقع، بل هي صلة وصل مع أصول الإسلام، وهي مركز للحضارة حيث كرم الضيافة والإحسان والاحترام المتأصل في المدينة المنورة


